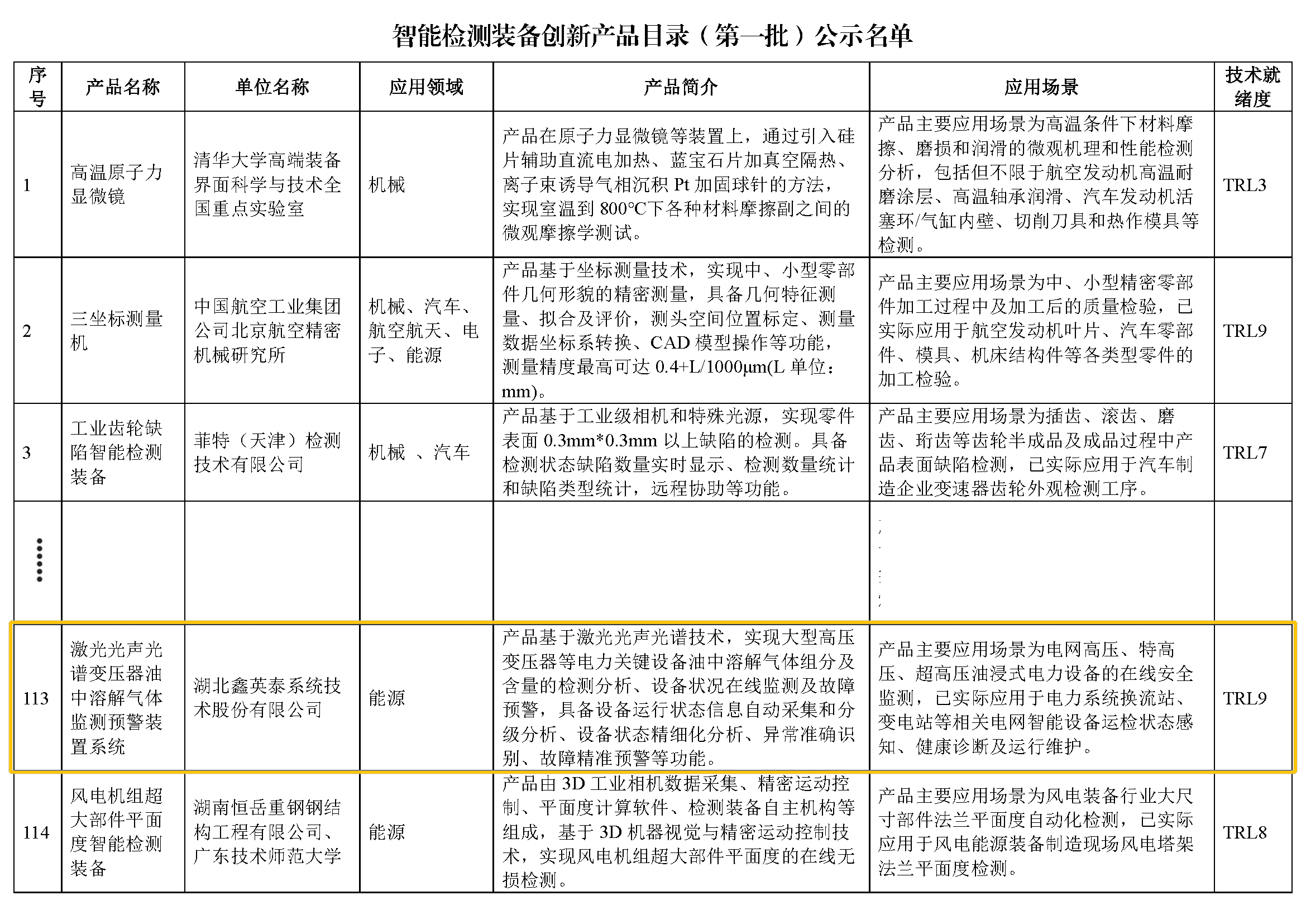
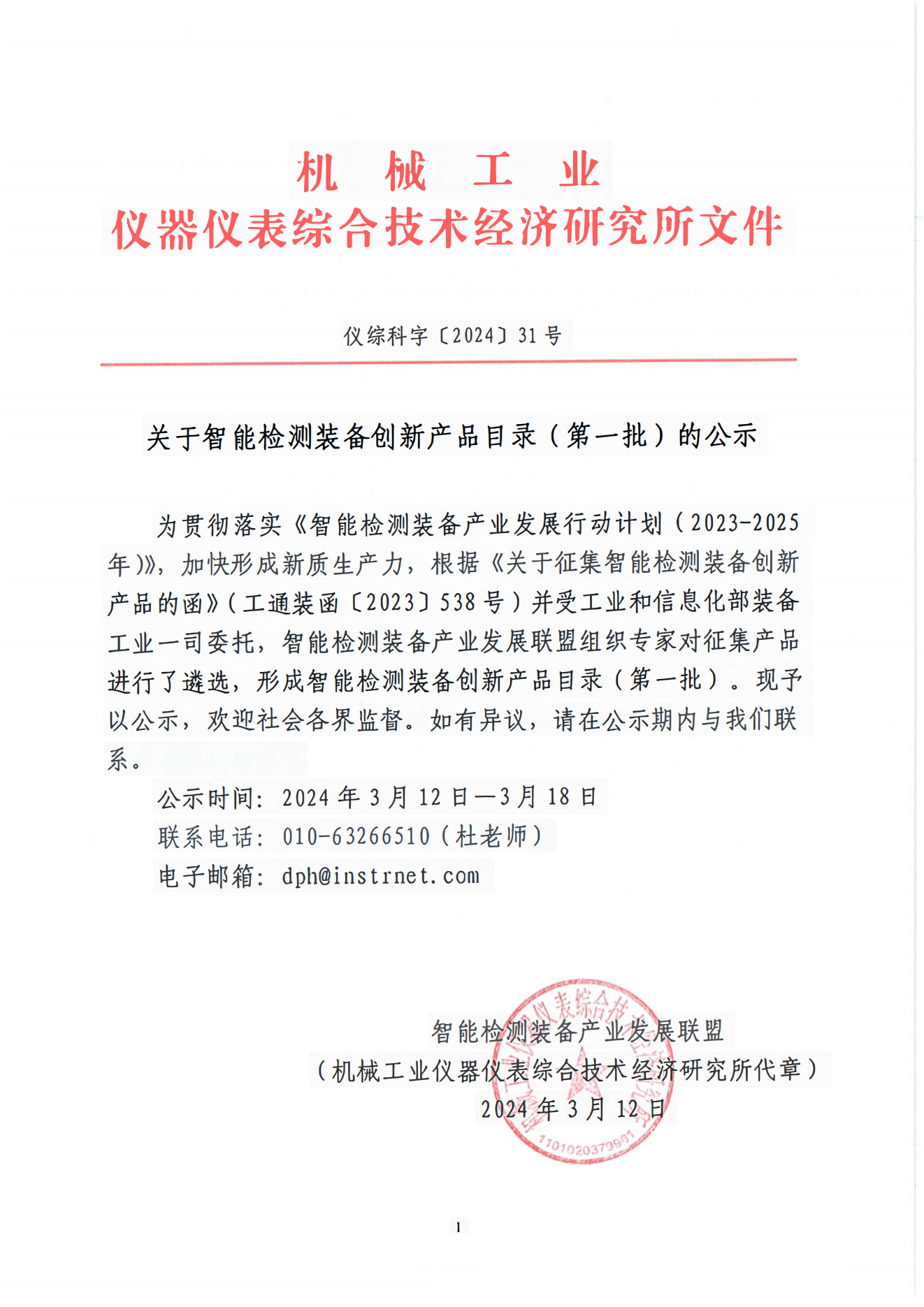
近日,由工业和信息化部组织征集、经专家遴选的智能检测装备创新产品目录(第一批)公布,湖北6776永利集团系统技术股份有限公司自主研发生产的激光光声光谱变压器油中溶解气体监测预警装置系统入选。
![]()

![]()

智能检测装备作为智能制造的核心装备,是“工业六基”的重要组成和产业基础高级化的重要领域,已成为稳定生产运行、保障产品质量、提升制造效率、确保服役安全的核心手段。本次创新产品征集旨在贯彻落实工业和信息化部、国家发展和改革委员会等七部门印发的《智能检测装备产业发展行动计划(2023-2025年)》,推动智能检测装备创新和应用,加快形成新质生产力。目录产品面向制造业转型升级和国家重大战略急需,紧扣检测装备精准、可靠、智能、集成发展趋势,具有市场需求迫切、技术水平先进、应用效果明显、推广价值突出等特点。
6776永利集团激光光声光谱变压器油中溶解气体监测预警装置系统是电网智能运检在线监测核心技术创新产品,通过对大型高压变压器等油浸式电力设备油中溶解气体精准检测分析、设备状况智能化在线监测等手段,深入应用于设备油气精准检测、状态感知分析、运行维护等业务场景,实现设备安全状态从报警到预警的跨越式感知,支撑智能运检落地,提高电力系统运行安全性、可靠性和经济性。